Heim » Branchen » Medizinische/zahnmedizinische Produkte » 3D-gedruckte elektronische Haut – Mensch-Computer-Interaktion

3D-gedruckte elektronische Haut – Mensch-Computer-Interaktion

erkundigen

facebook sharing button
twitter sharing button
line sharing button
wechat sharing button
linkedin sharing button
pinterest sharing button
whatsapp sharing button
sharethis sharing button

„Die Fähigkeit, den Tastsinn zu reproduzieren und ihn in eine Vielzahl von Technologien zu integrieren, eröffnet neue Möglichkeiten für die Mensch-Computer-Interaktion und fortschrittliche Sinneserlebnisse, die das Potenzial haben, die Branche zu revolutionieren und die Lebensqualität von Menschen mit Behinderungen zu verbessern.“ ', sagte Dr. Akhilesh Gaharwar, Professor und Forschungsdirektor am Department of Biomedical Engineering.

1

Die Hauptautoren des Artikels sind Kaivalya Deo, eine ehemalige Studentin von Dr. Gaharwar und jetzt Wissenschaftlerin bei Axent Biosciences, und Shounak Roy, ein ehemaliger Fulbright Nehru-Forscher in Gaharwars Labor.


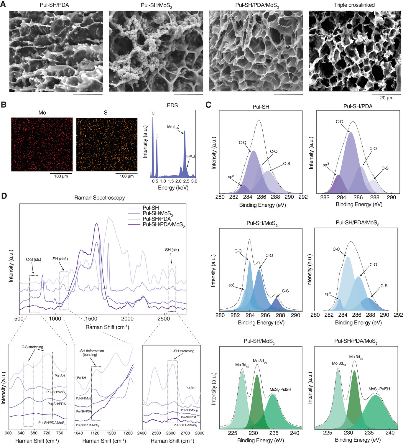
Die Herausforderung bei der Herstellung elektronischer Haut besteht darin, Materialien zu entwickeln, die sowohl langlebig sind als auch die Flexibilität der menschlichen Haut nachahmen, über bioelektrische Sensorfunktionen verfügen und für tragbare oder implantierbare Geräte geeignet sind.„Früher war die Steifheit dieser Systeme zu hoch für unser Körpergewebe, was die Signalübertragung behinderte und zu mechanischen Fehlpaarungen an der bio-abiotischen Schnittstelle führte“, sagte Deo.Forscher haben eine der größten Einschränkungen im Bereich der flexiblen Bioelektronik erfolgreich angegangen, indem sie eine Strategie der „dreifachen Vernetzung“ in einem System auf Hydrogelbasis eingeführt haben.

2

Der Einsatz nanotechnisch hergestellter Hydrogele löst einige der Herausforderungen beim 3D-Druck elektronischer Haut.Das Hydrogel ist in der Lage, die Viskosität unter Scherbelastung während des E-Skin-Erstellungsprozesses zu reduzieren, wodurch es einfacher zu handhaben und zu manipulieren ist.Das Team sagt, dass diese Funktion beim Aufbau komplexer elektronischer 2D- und 3D-Strukturen hilft, ein wichtiger Aspekt bei der Nachbildung der vielfältigen Natur der menschlichen Haut.


Die Forscher nutzten auch „atomare Defekte“ in Molybdändisulfid-Nanokomponenten (ein Material mit Defekten in der Atomstruktur, die eine hohe elektrische Leitfähigkeit ermöglichen) und Polydopamin-Nanopartikel, um der elektronischen Haut beim Anhaften an feuchtem Gewebe zu helfen.


3

Roy erklärt: „Diese speziell entwickelten Molybdändisulfid-Nanopartikel wirken als Vernetzungsmittel, bilden ein Hydrogel und verleihen der elektronischen Haut elektrische und thermische Leitfähigkeit. Wir sind die ersten, die über die Verwendung als Hauptbestandteil und die Haftfähigkeit des Materials berichten.“ zur Benetzung von Gewebe ist für potenzielle Anwendungen im Gesundheitswesen besonders wichtig, da sich elektronische Haut an dynamische, feuchte biologische Oberflächen anpassen und daran haften muss.'


Weitere Mitarbeiter sind Forscher aus der Gruppe von Dr. Limei Tian am Department of Biomedical Engineering der Texas A&M University und Dr. Amit Jaiswal vom Mandi Institute of Technology in Indien.


Zukünftige Anwendungen für E-Skin sind vielfältig und umfassen tragbare Gesundheitsgeräte, die Vitalfunktionen wie Bewegung, Körpertemperatur, Herzfrequenz und Blutdruck kontinuierlich überwachen können.Diese Geräte geben den Benutzern Feedback und unterstützen sie bei der Verbesserung ihrer motorischen Fähigkeiten und Koordination


3D SHAPING ist einer der führenden Experten für Rapid Prototyping in China.

Quicklinks

Produktkategorie

Kontaktiere uns

Urheberrecht© 2023 3D SHAPING.Technologie von leadong.com Sitemap